教育部将启动第五轮学科评估工作
分享至好友和朋友圈
中共中央、国务院关于《深化新时代教育评价改革总体方案》指出,改进学科评估,强化人才培养中心地位,淡化论文收录数、引用率、奖项数等数量指标,突出学科特色、质量和贡献,纠正片面以学术头衔评价学术水平的做法,教师成果严格按署名单位认定、不随人走。
为贯彻落实《深化新时代教育评价改革总体方案》精神,教育部学位与研究生教育发展中心近日印发《关于公布〈第五轮学科评估工作方案〉的通知》,拟启动第五轮学科评估工作。
第五轮学科评估工作方案
一、指导思想
以习近平新时代中国特色社会主义思想为指导,深入贯彻中共中央、国务院《深化新时代教育评价改革总体方案》精神,落实立德树人根本任务,遵循教育规律,扭转不科学的评价导向,加快建立中国特色、世界水平的教育评价体系,提升我国学科建设水平和人才培养质量,推动实现高等教育内涵式发展。
二、基本原则
聚焦立德树人。构建以立德树人成效为根本标准,以“质量、成效、特色、贡献”为价值导向,以定量与定性评价相结合为基本方法的评估体系,在保持一级学科整体水平评估基本定位和评估体系框架基本稳定的基础上,坚持继承创新。
突出诊断功能。评估体系和信息服务突出诊断功能,坚持以评促建、以评促升。通过学科发展纵向分析和横向比较,总结阶段性进展,查找结构性短板,呈现优势与不足,助力学科内部治理能力提升。
强化分类评价。以一级学科为单元,突出特色,体现优势,加强不同学科分类评价。强化“代表作”和“典型案例”评价,设置开放性留白,充分体现办学定位与特色贡献。
彰显中国特色。立足中国国情和学科发展实际,借鉴国外有益经验,构建中国特色评价体系,创新评价方法,树立中国标准,特别是哲学社会科学更加凸显中国风格和中国气派。
三、主要举措
1. 强化人才培养中心地位
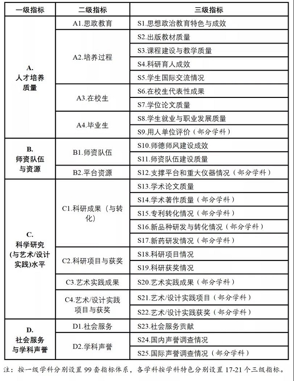
把人才培养质量放在首位,构建“思想政治教育成效”“培养过程质量”“在校生质量”“毕业生质量”四维度评价体系。一是加强思想政治教育成效评价。把思想政治教育放在人才培养首位,重点考察“三全育人”综合改革情况及成效。二是加强人才培养过程质量评价。重点考察教材体系、课程体系、教学体系、国际交流等方面情况,突出科学研究等对人才培养的支撑作用。三是加强在学质量与毕业质量相结合的学生质量评价。在学质量突出学生“德智体美劳”全方位代表性成果,注重学生参与度和贡献度;毕业质量坚持整体就业质量和职业发展质量相结合,注重用人单位评价。
2.坚决破除“五唯”顽疾
注重多元评价,采取多维方法。评价教师不唯学历和职称,不设置人才“帽子”指标,避免片面以学术头衔评价学术水平的做法。评价科研水平不唯论文和奖项,设置“代表性学术著作”“专利转化”“新药研发”等指标,进行多维度科研成效评价。评价学术论文聚焦标志性学术成果,采用“计量评价与专家评价相结合”“中国期刊与国外期刊相结合”的“代表作评价”方法,淡化论文收录数和引用率,不将SCI、ESI相关指标作为直接判断依据,规定代表作中必须包含一定比例的中国期刊论文,突出标志性学术成果的创新质量和学术贡献。充分运用基于定量数据和客观证据的专家融合评价方法,坚持代表性成果专家评价与高水平成果定量评价相结合。
3.改革教师队伍评价
把师德师风作为评价教师的第一标准,促进师德与师能相统一。采用“队伍总体结构与代表性教师相结合”的方法评价教师队伍质量,重视青年教师队伍情况。加强教师以教书育人为首要职责的评价,把教授为本科生上课和指导研究生情况作为重要观测点。教师成果严格按署名单位认定、不随人走,关注教师在本单位工作年限和授课情况,抑制人才无序流动。
4.突出质量、贡献和特色
在评估整体导向上突出质量、贡献和特色。强化质量,淡化数量,不设置发表论文数、出版专著数、申请专利数等指标,突出原创性、前沿性、突破性成果。强化学科对国家、区域重大战略需求和经济社会发展的实际贡献,哲学社会科学学科更加强调发挥文化传承创新与智库作用,自然科学学科更加强调科技成果转化应用与解决关键核心技术问题。强化分类特色评价,按一级学科分别设置指标体系,充分体现办学定位与学科优势。
5. 提升数据可靠性和评价科学性
优化参评规则,坚持“归属度”原则,鼓励学科交叉融合和学科生态优化,确保跨学科成果合理使用。完善信息填报标准,加大信息公示力度,创新信息审核机制,提升智能核查水平,建立违规惩戒机制,进一步提高评估信息可靠性。适度扩大评议专家规模,制定专家评价指南,优化调查问卷设计,充分运用“融合评价”,建立专家“元评价”制度,进一步提升专家评价和问卷调查的科学性。
6.多元呈现评估结果
优化结果分档方法,多元呈现评估结果,分类发布总体结果与提供单项评估结果相结合。深化评估信息挖掘,向政府和参评单位按需提供诊断分析服务,促进学科内涵建设和高质量发展。
四、评估程序
1. 自愿申请。各学位授予单位的博士硕士学位授权学科,均可按规则自愿申请参评。
2. 信息采集。采用“公共数据获取与单位审核补充相结合”的信息采集模式,将通过公共渠道获取的信息提供给参评单位确认并补充必要材料,着力减轻单位负担。
3. 信息核查。通过材料形式审查、信息逻辑检查、公共数据比对、证明材料核查、重复数据筛查、重点数据抽查、学科归属分析等七项措施,对评估信息进行全面核查和“清洗”。
4. 信息公示。在确保信息安全的前提下,对部分评估信息进行网上公示,由参评单位相互监督并提出异议。
5. 反馈复核。对信息核查和信息公示中发现的存疑问题,汇总反馈至相关单位复核,对弄虚作假行为进行惩戒。
6. 专家评价。按一级学科和评价指标分类遴选专家,请专家对各定性评价指标进行逐项评价。
7. 问卷调查。通过网络调查平台对学生和用人单位进行问卷调查。邀请同行和行业专家对学科声誉进行问卷调查,邀请境外同行专家对部分学科开展国际声誉调查。
8. 结果形成。根据定量指标和定性指标评价结果,依据专家确定的指标权重,统计形成评估结果。
9. 结果发布。分类分档发布总体评估结果,探索提供多维度评估结果。
10. 诊断分析。深入开展信息挖掘分析,为参评学科和单位提供诊断分析服务,发挥评估诊断作用;为政府提供总体分析研究报告,发挥评估智库作用。
附:第五轮学科评估指标体系框架

学信网官方微信
微信号:chsi_chesicc